Nosotros

Coordinación Administrativa

La Coordinación Administrativa como Jefatura, se encarga de coordinar, planificar y gestionar las diversas actividades administrativas que se realizan en la Facultad de Ciencias, dentro de su marco de competencia, a saber: Finanzas, Administración, Contabilidad, Tesorería, Compras, Presupuesto, Recursos Humanos, Ingeniería y Mantenimiento, Documentación, Información, Archivo y Seguridad.

En materia de planificación esta Coordinación consolidó en el año 2001, un grupo de trabajo el cual lleva por nombre Equipo de Trabajo Administrativo (ETA), conformado por el Coordinador Administrativo y cada uno de los(las) Jefes(as) de los Departamentos adscritos a la Coordinación.
Este equipo tiene como misión estudiar la problemática administrativa de la Facultad de Ciencias, buscando alternativas de solución, estableciendo planes anuales de trabajo y propoiniendo proyectos que favorezcan la prestación de los servicios a la comunidad de la facultad.
En la sección memorias e informes se puede consultar las memorias de las diversas actividades y proyectos emprendidos por la Coordinación Administrativa en los últimos años.

Misión de la Coordinación Administrativa

Planificar, programar, dirigir y administrar los recursos materiales y financieros, con el fin de coordinar la aplicación de lineamientos y políticas en materia de recursos humanos, compras, administración, presupuesto, documentos de archivo, seguridad y mantenimiento.

Objetivos

1) Asesorar a las diferentes dependencias, en la correcta gestión de los trámites administrativos relacionados con las áreas de su competencia.

2) Mejorar la eficiencia, eficacia y efectividad de los servicios que se prestan a la comunidad.

3)Atender auditorías anuales Administrar los recursos financieros para el logro de un manejo racional y oportuna atención de los compromisos.

4) Unificar criterios para la presentación de los estados financieros de la Facultad.

5) Presentar reportes de registro del inventario de Bienes existentes.

6) Preparar informes demostrativos anuales de ingresos y egresos recibidos y generados.

7) Participar activamente en reuniones de trabajo con el Vicerrectorado Administrativo y sus dependencias adscritas.

8) Gestionar la obtención de recursos presupuestarios para el pago del personal docente y administrativo.

9) Coordinar las remodelaciones, ampliaciones y mejoras de los espacios físicos de la facultad.

10) Coordinar el mantenimiento y seguridad de las instalaciones de la Facultad Conservar el patrimonio arquitectónico de la Facultad.

11) Gestionar el otorgamiento de Anticipos de Prestaciones Sociales, Becas Escolares, Bonos de Estudios para los Hijos del Personal Administrativo, y Pensiones de Sobrevivencia de este personal.

12) Elaborar Estudios de Reclasificaciones; Nivelaciones y Sinceraciones de Cargo del Personal ATS.

13) Calcular los Pasivos Laborales del Personal.

14) Elaborar las Nóminas del Personal Contratado, Docente, Administrativo y Obrero.

15) Asesorar a las Escuelas, Institutos, Coordinaciones y demás Oficinas de la Facultad en la organización de sus archivos.

16) Velar por la conservación, preservación, organización y difusión de la memoria histórico-documental de la Facultad de Ciencias.

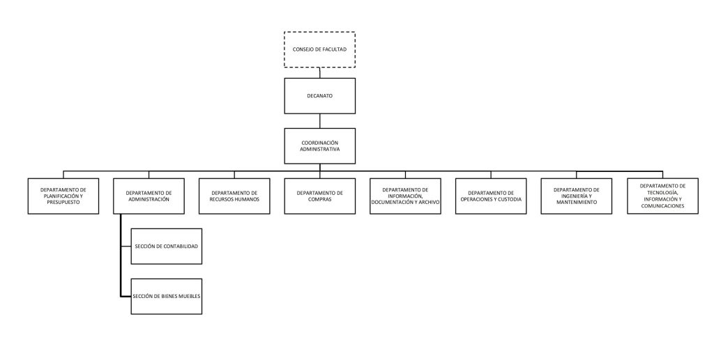
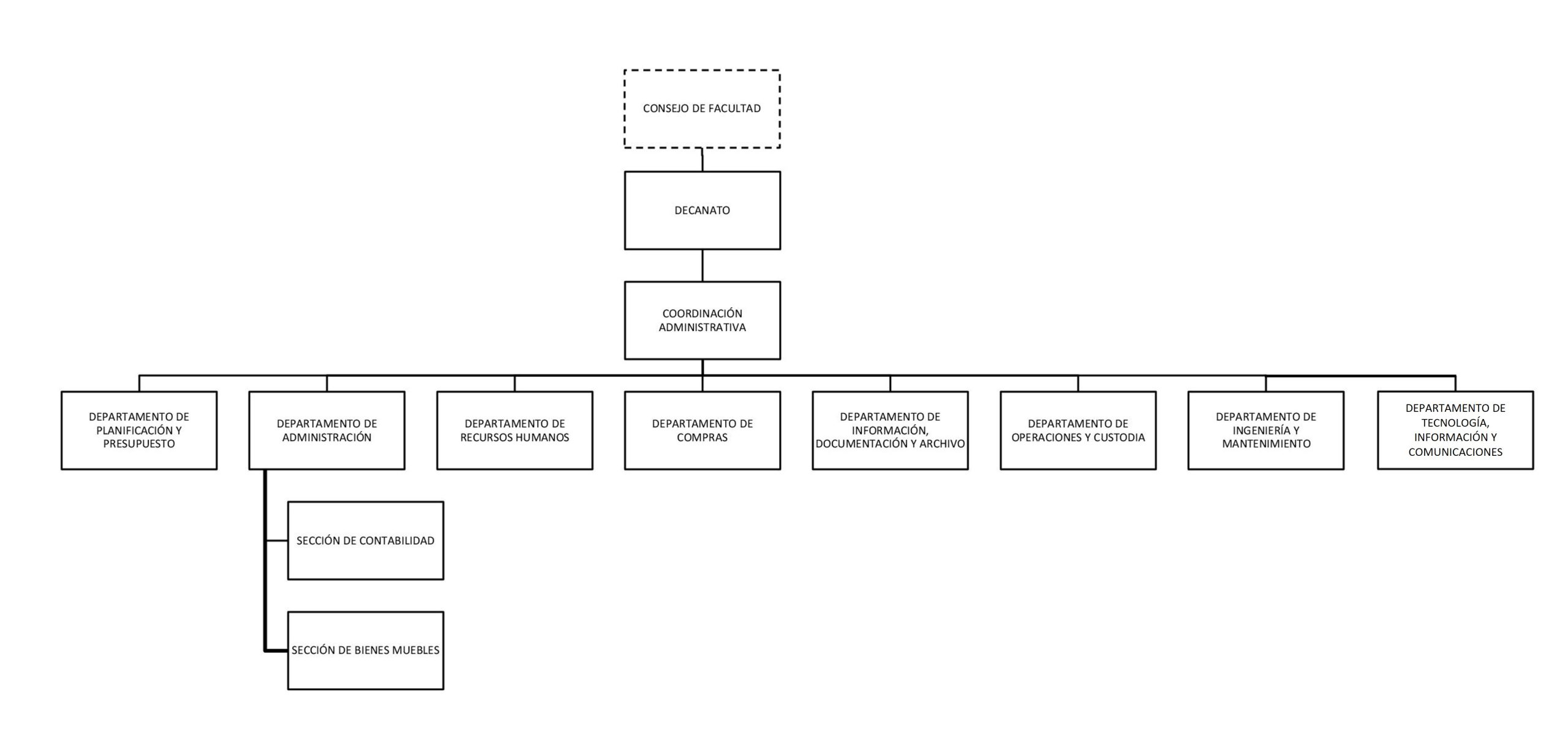
Estructura Organizativa

La Coordinación Administrativa se encuentra estructuralmente representada por seis (06) departamentos operativos de servicio, los cuales realizan diversas actividades que facilitan el cumplimiento de la misión de la Facultad:

Departamento de Administración.
Departamento de Planificación y Presupuesto.
Departamento de Compras.
Departamento de Recursos Humanos.
Departamento de Documentación, Información y Archivo.
Departamento de Ingeniería y Mantenimiento.
Departamento de Operaciones y Custodia.
Departamento de Tecnología, Información y Comunicaciones. 

Organigrama