Quiénes somos

Nuestra historia

La Facultad de Ciencias de la Universidad Central de Venezuela (UCV) es la primera del país dedicada exclusivamente a la enseñanza e investigación en ciencias básicas. Su historia se remonta a 1958, cuando comenzó a funcionar formalmente con tres escuelas: Biología, Física y Matemáticas, y Química. A lo largo del tiempo, la Facultad ha evolucionado y expandido su alcance, incorporando en 1968 la Escuela de Computación y alcanzando su estructura actual en 1988, conformada por cinco escuelas: Biología, Computación, Física, Matemáticas y Química. Hoy en día, se consolida como un pilar fundamental del desarrollo científico en Venezuela.

Los inicios: 1946 – 1958

Los primeros esfuerzos por establecer una institución dedicada a la investigación en ciencias básicas surgieron en 1946, bajo la iniciativa del médico y botánico venezolano Tobías Lasser. Inicialmente, se creó un Departamento de Ciencias Naturales dentro de la Facultad de Filosofía y Letras. Posteriormente, en 1947, este esfuerzo dio paso a la creación de una Escuela de Ciencias adscrita a la Facultad de Ingeniería, entonces conocida como Facultad de Ciencias Físicas y Matemáticas.

En sus primeros años, la Escuela de Ciencias se enfocó en el estudio de la fauna y flora nacionales, funcionando en la práctica como una Escuela de Biología. Sin embargo, desde 1948 se planteó la inclusión de nuevas disciplinas científicas, lo que llevó a la formulación de proyectos para la creación de licenciaturas en Física, Matemáticas y Química.

Consolidación y creación de la Facultad de Ciencias

El proceso para establecer una Facultad independiente fue largo y demandó múltiples gestiones ante las autoridades universitarias. En 1953, la Facultad de Ciencias fue mencionada por primera vez en la Ley de Universidades, lo que marcó un reconocimiento formal de su importancia. Años después, en 1956, se logró un hito significativo con la creación de la Escuela de Física y Matemáticas, así como el traslado de la Escuela de Química desde la Facultad de Farmacia a la Facultad de Ingeniería. En ese mismo año, la Escuela de Ciencias fue renombrada como Escuela de Biología, estableciendo la estructura de tres escuelas dentro de la Facultad de Ingeniería.

El 3 de marzo de 1958, bajo la dirección del rector Francisco De Venanzi y el respaldo del Consejo Académico de la UCV, se oficializó la creación de la Facultad de Ciencias, integrando las tres escuelas existentes y marcando un nuevo capítulo en la enseñanza e investigación científica en Venezuela.

Crecimiento y expansión

Para el momento de su fundación, la Escuela de Biología ya contaba con más de una década de funcionamiento y había graduado cuatro promociones de licenciados. La Escuela de Química, creada en la Facultad de Farmacia en 1947, también había formado numerosos profesionales. Por su parte, la Escuela de Física y Matemáticas, aunque más joven, había comenzado su estructura académica en 1955.

A lo largo de los años, la Facultad de Ciencias ha superado múltiples desafíos y ha evolucionado para responder a las necesidades del desarrollo científico y tecnológico del país. La creación de la Escuela de Computación en 1968 marcó un punto clave en su crecimiento, y en 1988 la Facultad alcanzó su organización actual con cinco escuelas, fortaleciendo su impacto en la investigación y formación académica en Venezuela.

Trayectoria y compromiso

Desde su fundación, la Facultad de Ciencias ha sido un referente en la producción de conocimiento científico en el país. Su impacto ha trascendido las aulas, contribuyendo al avance de la ciencia y la tecnología en Venezuela y formando generaciones de profesionales altamente capacitados. A pesar de los desafíos, la Facultad sigue firme en su misión de impulsar la excelencia académica y la investigación en beneficio de la sociedad.

Hoy, más de seis décadas después de su creación, la Facultad de Ciencias de la UCV continúa su legado con una comunidad académica comprometida con el conocimiento y la innovación. ¡Únete a nuestra historia y sé parte del futuro de la ciencia en Venezuela!

Nuestra historia

1946

Inicio de la propuesta de crear una institución científica​

Tobias Lasser, médico y botánico, impulsa la creación de una estructura universitaria dedicada al estudio de las ciencias naturales en la UCV. Se funda un Departamento de Ciencias Naturales en la Facultad de Filosofía y Letras, dando los primeros pasos hacia una escuela científica.

1947

Nace la Escuela de Ciencias

Se funda la Escuela de Ciencias, adscrita a la Facultad de Ingeniería, con el objetivo de consolidar la enseñanza de las ciencias básicas.

En este período, la Facultad de Ingeniería tenía una sección llamada Facultad de Ciencias Físicas y Matemáticas, que posteriormente evolucionaría en la Facultad de Ciencias.

1953

Primera mención oficial en la Ley de Universidades

Aunque aún no existía formalmente como facultad independiente, su inclusión en la legislación reflejaba la intención de consolidarla como una unidad académica separada

1955

Inicio de las actividades de enseñanza científica

Comienza a funcionar el programa académico de la Escuela de Ciencias, especialmente en Biología y Química, con una estructura más organizada y con visión de futuro.

1956

Reorganización de las escuelas científicas

Se crea la Escuela de Física y Matemáticas, y la Escuela de Química es trasladada desde Farmacia a Ingeniería. Además, la antigua Escuela de Ciencias se divide en cuatro escuelas especializadas: Biología, Física, Matemáticas y Química, todas aún bajo la Facultad de Ingeniería. Esta reorganización sienta las bases para la futura creación de la Facultad de Ciencias.

1958

Creación oficial de la Facultad de Ciencias UCV

El 3 de marzo se funda la Facultad de Ciencias, integrando las cuatro escuelas científicas bajo una sola unidad académica. El rector Francisco De Venanzi lidera este momento histórico.

1970s–1980s​

Se incorpora la Escuela de Computación

La Facultad se adapta al auge tecnológico y expande su alcance con la creación de la Escuela de Computación, respondiendo a las necesidades de formación en informática y ciencias computacionales.

Actualidad

Facultad con cinco escuelas y cuatro institutos

La Facultad de Ciencias hoy en día incluye cinco escuelas (Biología, Computación, Física, Matemáticas y Química), además de cuatro institutos y centros de investigación. Es un referente nacional en ciencia y tecnología.

Visión y misión

• La Facultad de Ciencias de la Universidad Central de Venezuela debe ser una institución moderna, con capacidad de adaptación, innovadora y eficiente en sus procesos, con impacto transformador en la sociedad, líder en la formación de profesionales en ciencias básicas y tecnologías de alto nivel.

• Una institución que desarrolla investigación y extensión de primera línea, transfiriendo el conocimiento generado a la sociedad. Una Facultad caracterizada por la creatividad en la generación de conocimiento, la aplicación idónea de las tecnologías y el espíritu empresarial.

• La Facultad de Ciencias debe convertirse en referencia para las políticas de Estado en materia de formación, investigación y generación de soluciones en Ciencia y Tecnología, contribuyendo al desarrollo de nuestro país.

Ser partícipes de la formación de profesionales íntegros e idóneos en campos de Ciencia y la Tecnología, promoviendo la actualización constante, la eficiencia en los procesos, la flexibilidad curricular, la interrelación con el entorno y la evolución del conocimiento como un impulsor del desarrollo de Venezuela.

Visión y misión

• La Facultad de Ciencias de la Universidad Central de Venezuela debe ser una institución moderna, con capacidad de adaptación, innovadora y eficiente en sus procesos, con impacto transformador en la sociedad, líder en la formación de profesionales en ciencias básicas y tecnologías de alto nivel.

• Una institución que desarrolla investigación y extensión de primera línea, transfiriendo el conocimiento generado a la sociedad. Una Facultad caracterizada por la creatividad en la generación de conocimiento, la aplicación idónea de las tecnologías y el espíritu empresarial.

• La Facultad de Ciencias debe convertirse en referencia para las políticas de Estado en materia de formación, investigación y generación de soluciones en Ciencia y Tecnología, contribuyendo al desarrollo de nuestro país.

Ser partícipes de la formación de profesionales íntegros e idóneos en campos de Ciencia y la Tecnología, promoviendo la actualización constante, la eficiencia en los procesos, la flexibilidad curricular, la interrelación con el entorno y la evolución del conocimiento como un impulsor del desarrollo de Venezuela.

Valores

Excelencia e innovación

Perseguir la innovación, la mejora continua, la accesibilidad y la sostenibilidad para sobresalir en nuestra prestación de servicios y hacer un uso más eficiente de nuestros recursos. Perseguir la excelencia implica en el medio académico adoptar las mejores prácticas globalmente y actuando localmente.

Autonomía

Honrar el compromiso de la universidad con la libertad académica, para poder investigar en las más diversas áreas de interés y administrar sus programas con equidad y apertura.

Integridad y transparencia

Mantener la adhesión a los más altos valores éticos en el comportamiento personal y profesional. Mantener el compromiso con la transparencia y la rendición de cuentas en las gestiones administrativas en todos los ámbitos de la Facultad, así como en la gestión responsable y eficiente de los recursos.

Diversidad e inclusión

Reflejar nuestra cultura y clima universitario que busca, acoge, protege y promueve mentes talentosas de diversos orígenes. Comprometidos a garantizar una representación equitativa de diversas perspectivas y experiencias en nuestras políticas y prácticas.

Creatividad

Tener apertura a nuevas ideas y formas de expresión, curiosidad intelectual, voluntad de asumir riesgos y espíritu emprendedor.

Colaboración

Reflejar en nuestro enfoque interdisciplinario, nuestro enfoque en asociaciones internas y externas y nuestra capacidad para crear nuevos campos de investigación.

Justicia y responsabilidad

Formar ciudadanos que entienden que es lo justo, actúan con responsabilidad y ética en su toma de decisiones y acciones.

Empatía y compasión

Reflejar en nuestro enfoque interdisciplinario, nuestro enfoque en asociaciones internas y externas y nuestra capacidad para crear nuevos campos de investigación.

Autoridades

Decano: Dr. Ernesto Fuenmayor Di Prisco

Coordinador Académico: Dr. José Antonio López 
Coordinador de Postgrado: Dr. Pío Arias
Coordinadora de Investigación: Dra. Mary Lorena Araujo
Coordinadora de Extensión: Dra. Yosly Hernández Bieliukas
Coordinador Administrativo: Dr. Romel Guzmán
Escuela de Biología: Dra. Alicia Cáceres
Escuela de Computación: Dr. Andrés Sanoja
Escuela de Física: M.Sc. Jackeline Quiñonez
Escuela de Matemática: Dra. Mairene Colina
Escuela de Química: Dr. Carlos Chinea
Instituto de Biología Experimental: Dra. María Lorena Márquez
Instituto de Ciencias de la Tierra: Dra. Katya Reateagui 
Instituto de Ciencia y Tecnología de Alimentos: M.Sc. Carolina Palomino
Instituto de Zoología Tropical: Dra. Yadhira Rangel
 
Departamento de Tecnología, Información y Comunicaciones: Ing. Jesús Tapias
Departamento de Control de Estudios: Dra. Marisol Ortega
Autoridades Facultad de Ciencias

Histórico de autoridades

Decanos

  • Diego Alberto Texera Gilot (1958-1959)

  • José Vicente Scorza Benítez (1959-1960)

  • Alonso Gamero reyes (1960-1968)

  • Luis Benito Tugues Pascuzzo (1968-1971)

  • Onofre Rojo Asenjo (1971-1972)

  • Luis Carlos Cortés Martin (1972-1975)

  • Ángel Gonzalo Hernández García (1975-1978)

  • Nilo Rafael Gillen Rodríguez (1978-1981)

  • Carlos Alberto Cotte Ruiz (1981-1984)

  • José Domingo Mujica Marcano (1984-1990)

  • Jesús Iván Escalona Useche (1990-1996)

  • Massimo Canestrari Cecconi (1996-2002)

  • José Antonio Zubiri López (2002-2008)

  • Ventura Echandía Liendo (2008-2023)

  • Ernesto Fuenmayor Di Prisco (2023-presente)

Coordinador Académico: Dr. José Antonio López 
Coordinador de Postgrado: Dr. Pío Arias
Coordinadora de Investigación: Dra. Mary Lorena Araujo
Coordinadora de Extensión: Dra. Yosly Hernández Bieliukas
Coordinador Administrativo: Dr. Romel Guzmán

Escuela de Biología 

 
  • Vidal Rodríguez Lemoine (1995-2002)

  • Marcia Escala (2002-2005)

  • Andrea Menéndez (2005-2008)

  • Maira Oropeza (2008-2011)

  • Ernesto González (2011-2019)

  • María Valentina Salas (2019-2021)

  • Maira Oropeza (2021-2023)

  • María Lorena Márquez (2023-actualidad)

Escuela de Computación 

 
  • Eduardo Menda (1988-1992)

  • Amelia Soriano (1992-1998)

  • Eva Rodríguez (1999-2003)

  • Brígida Molina (2003-2005)

  • Omaira Rodríguez (2005-2012)

  • Zenaida Castillo (2012-2014)

  • Robinson Rivas (2015-2023)

  • Andrés Sanoja (2023-actualidad)

Instituto de Biología Experimental – IBE

 
– Vidal Rodríguez Lemoine (1995-2002) 
 
– Marcia Escala (2002-2005)
 
– Andrea Menéndez (2005-2008)
 
– Maira Oropeza (2008-2011)  
 
– Ernesto González (2011-2019)
 
– María Valentina Salas (2019-2021)  
 
– Maira Oropeza (2021-2023)
 
– María Lorena Márquez (2023-actualidad)

Instituto de Biología Experimental – IBE

 
– Vidal Rodríguez Lemoine (1995-2002) 
 
– Marcia Escala (2002-2005)
 
– Andrea Menéndez (2005-2008)
 
– Maira Oropeza (2008-2011)  
 
– Ernesto González (2011-2019)
 
– María Valentina Salas (2019-2021)  
 
– Maira Oropeza (2021-2023)
 
– María Lorena Márquez (2023-actualidad)

Instituto de Biología Experimental – IBE

 
– Vidal Rodríguez Lemoine (1995-2002) 
 
– Marcia Escala (2002-2005)
 
– Andrea Menéndez (2005-2008)
 
– Maira Oropeza (2008-2011)  
 
– Ernesto González (2011-2019)
 
– María Valentina Salas (2019-2021)  
 
– Maira Oropeza (2021-2023)
 
– María Lorena Márquez (2023-actualidad)

Instituto de Biología Experimental – IBE

 
  • Vidal Rodríguez Lemoine (1995-2002)

  • Marcia Escala (2002-2005)

  • Andrea Menéndez (2005-2008)

  • Maira Oropeza (2008-2011)

  • Ernesto González (2011-2019)

  • María Valentina Salas (2019-2021)

  • Maira Oropeza (2021-2023)

  • María Lorena Márquez (2023-actualidad)

Lorem fistrum por la gloria de mi madre esse jarl aliqua llevame al sircoo. De la pradera ullamco qué dise usteer está la cosa muy malar.

Lorem fistrum por la gloria de mi madre esse jarl aliqua llevame al sircoo. De la pradera ullamco qué dise usteer está la cosa muy malar.

Lorem fistrum por la gloria de mi madre esse jarl aliqua llevame al sircoo. De la pradera ullamco qué dise usteer está la cosa muy malar.

Lorem fistrum por la gloria de mi madre esse jarl aliqua llevame al sircoo. De la pradera ullamco qué dise usteer está la cosa muy malar.

Plan estratégico

En la Facultad de Ciencias de la Universidad Central de Venezuela, nuestro compromiso es liderar la formación de profesionales en ciencias básicas y tecnologías de alto nivel, impulsando la innovación y el impacto transformador en la sociedad.

Nos proyectamos como una institución moderna y adaptable, destacada por su creatividad en la generación de conocimiento y la aplicación estratégica de tecnologías avanzadas. Aspiramos a ser un referente en políticas de Estado en materia de formación, investigación y soluciones en Ciencia y Tecnología, contribuyendo al desarrollo sostenible de Venezuela. Para ello, formamos profesionales íntegros y competentes, promoviendo la actualización constante, la eficiencia en los procesos y la flexibilidad curricular, con un enfoque en la evolución del conocimiento como motor de desarrollo para el país.

Objetivos estratégicos
  • Educación transformadora: Crear una experiencia educativa transformadora para los estudiantes, potenciando sus competencias académicas e investigadoras.
  • Generación de conocimiento: Generar, difundir y transferir conocimiento en ciencia y tecnología para enfrentar retos nacionales e internacionales.
  • Excelencia profesional: Impulsar el desarrollo integral de la sociedad a través de la investigación rigurosa y ética.
  • Comunidad colaborativa: Lograr la excelencia en la prestación de servicios con profesionales formados con altos estándares.
  • Impacto transformador: Impactar de manera transformadora en la sociedad a nivel nacional, regional y global, incluyendo socios externos.

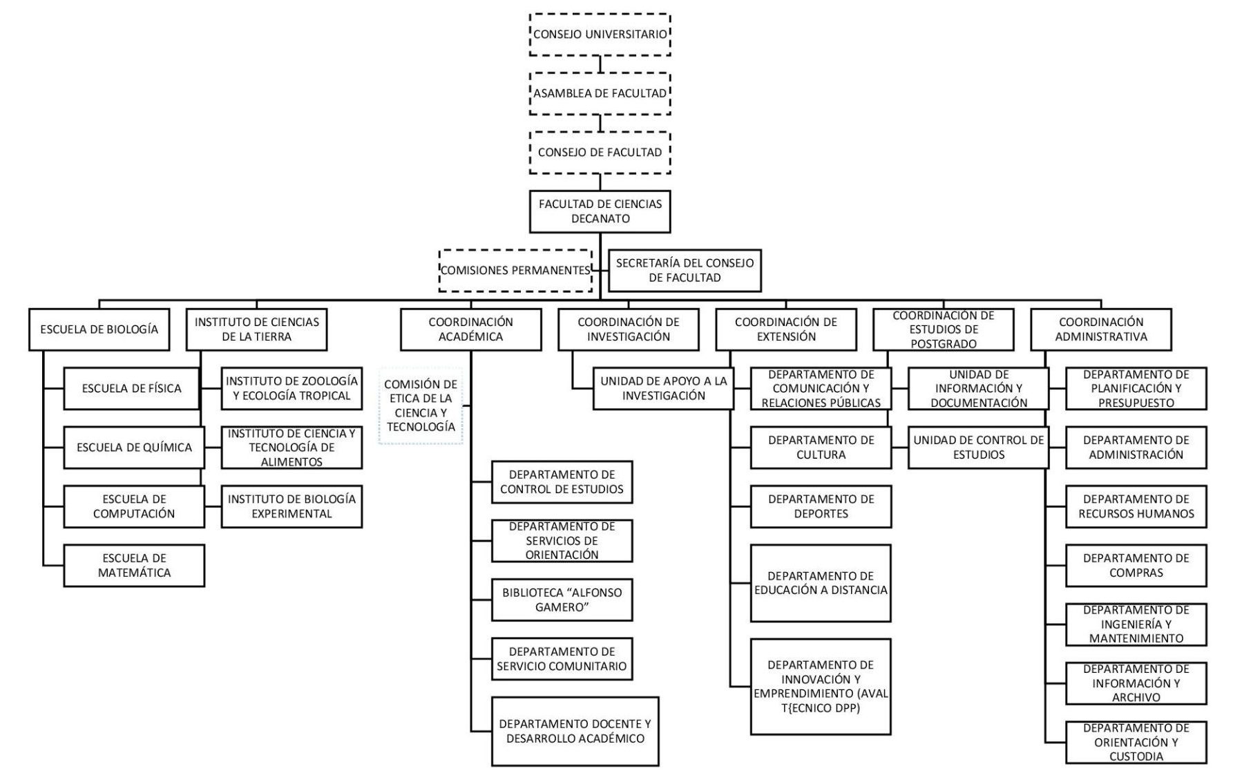
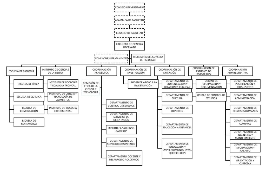
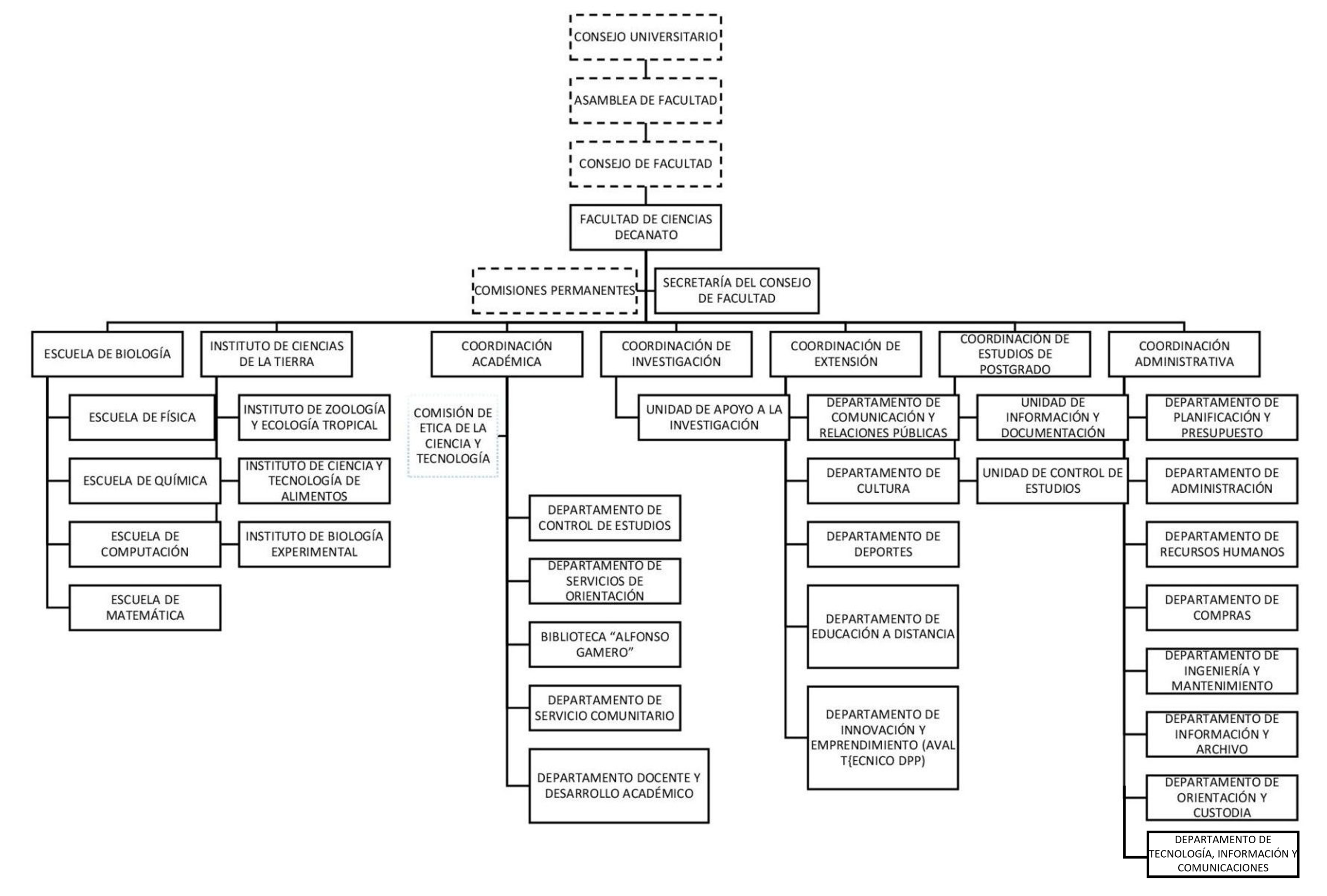
Organigrama

?

Si eres parte de nuestro grupo docente o administrativo, recuerda que la Facultad ofrece servicios de asistencia técnica y administrativa.


Servicios DTIC Servicios Mantenimiento