Instituto de Zoología y Ecología Tropical

El Instituto de Zoología y Ecología Tropical (IZET) es una institución adscrita a la Facultad de Ciencias de la Universidad Central de Venezuela, dedicada a la investigación básica y aplicada en los campos de la zoología y la ecología tropical. Está conformado por diversos grupos de estudio que abordan temas como la biodiversidad, el comportamiento y conservación de fauna, la ecología de ecosistemas terrestres y acuáticos, y el impacto del cambio climático en la vida silvestre. Además, el IZET desarrolla proyectos en taxonomía, biogeografía y manejo sostenible de recursos naturales. La institución también cuenta con colecciones zoológicas de referencia que sirven como base para la investigación y la formación académica en Venezuela y la región.

Instituto de Zoología y Ecología Tropical facultad de Ciencias de la UCV

El Instituto de Zoología y Ecología Tropical tiene como misión promover y desarrollar investigación científica de alto nivel en zoología y ecología, con énfasis en áreas como la conservación de la biodiversidad, la gestión de ecosistemas, la ecología de poblaciones y comunidades, y el impacto de las actividades humanas sobre la fauna y los hábitats naturales.

Ser un referente nacional e internacional en la formación de profesionales altamente calificados en el área de la zoología y la ecología tropical, integrados al proceso de desarrollo científico, tecnológico y social. Esta formación se impulsa mediante la docencia, la investigación y la extensión universitaria, contribuyendo al avance del conocimiento y a la solución de problemas en áreas como la conservación de especies y ecosistemas, la gestión de áreas protegidas, la restauración ecológica y el uso sostenible de la biodiversidad.

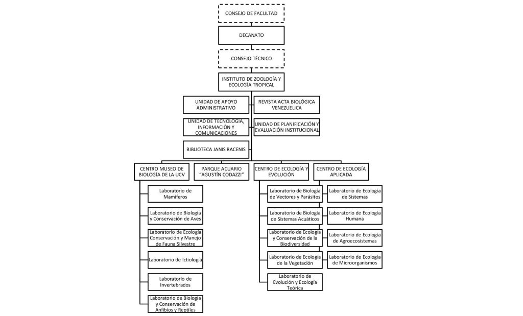
Organigrama

?

Si eres parte de nuestro grupo docente o administrativo, recuerda que la Facultad ofrece servicios de asistencia técnica y administrativa.


Servicios DTIC Servicios Mantenimiento