Computación

La Escuela de Computación de la Facultad de Ciencias de la Universidad Central de Venezuela forma profesionales reconocidos por la calidad de su formación académica, su nivel competitivo y su pertinencia en la solución de requerimientos informáticos.

En sus espacios se desarrollan estudios de Pregrado y Postgrado a nivel de Licenciatura, Especialización, Maestría y Doctorado, además de contribuir a la formación del Talento Humano en  informática a través de cursos de extensión y diplomados.

Escuela de Computación de la facultad de Ciencias de la UCV

La formación del Licenciado de Computación sigue requiriendo una fuerte base teórica que le permite poder continuar su desarrollo posterior, junto con un conocimiento metodológico y dominio tecnológico fuerte.

La misma informática estará presente como la herramienta fundamental en su formación para lograr:

  • Habilidades

  • Conocimientos

  • Actitudes

  • Valores de trabajo

Para los profesionales en el área de Computación, el saber aprender, saber emprender y saber ser, se plantea como un nuevo paradigma de la educación superior.

Ser un ente eficiente y eficaz en la formación de profesionales altamente calificados e integrados al proceso de desarrollo e innovación en Ciencias de la Computación y aplicaciones afines, formación que se desarrolla mediante la docencia, la investigación y la extensión universitaria.

Pensum de estudios de pregrado

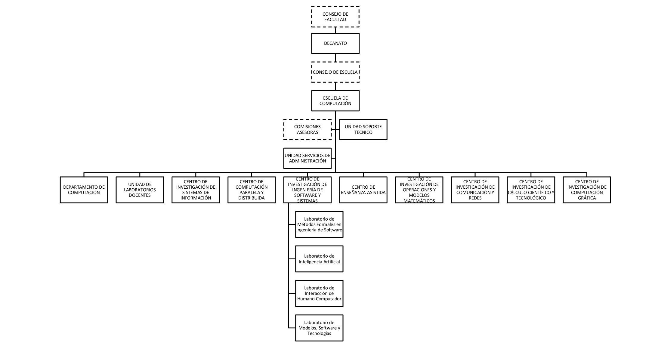
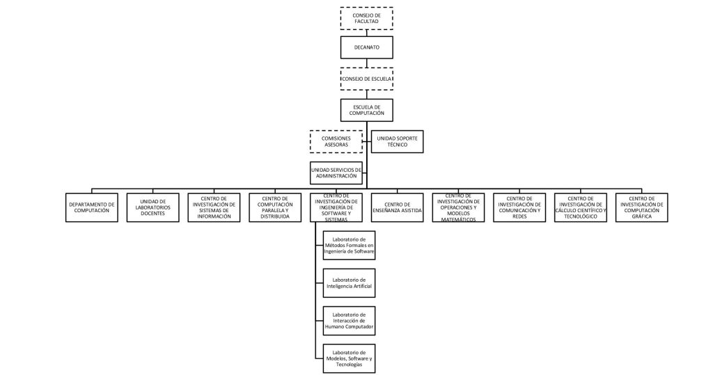
Organigrama

Preguntas frecuentes

¿Cuáles son los requisitos de ingreso a la Escuela de Computación?

Para ingresar a la Escuela de Computación, es necesario haber sido admitido en la Universidad Central de Venezuela a través del proceso de asignación de la OPSU, el Sistema de Ingreso por Mérito Académico y Desempeño Institucional (SIMADI), el Programa Samuel Robinson u otros mecanismos de ingreso vigentes.

La carrera de Computación tiene una duración estimada de 5 años, divididos en 10 semestres. Sin embargo, este tiempo puede variar dependiendo del ritmo académico de cada estudiante y la disponibilidad de las asignaturas en cada período.

La carrera de Computación en la UCV abarca diversas áreas de especialización, incluyendo inteligencia artificial, ingeniería de software, redes, computación gráfica, cálculo científico, bases de datos, entre otras. Los estudiantes pueden orientar su formación a través de materias electivas y proyectos de investigación en estos campos.

?

Si eres parte de nuestro grupo docente o administrativo, recuerda que la Facultad ofrece servicios de asistencia técnica y administrativa.


Servicios DTIC Servicios Mantenimiento