Instituto de Ciencias de la Tierra

El Instituto de Ciencias de la Tierra (ICT) es una institución adscrita a la Facultad de Ciencias de la Universidad Central de Venezuela, dedicada a la investigación básica y aplicada en el campo de las ciencias geológicas. Está compuesto por diversas áreas de estudio que abarcan disciplinas como la geología, geofísica, geoquímica y geomorfología, con un enfoque en la exploración de recursos naturales, la evaluación de riesgos geológicos y el estudio de procesos tectónicos y climáticos.

A través de la formación de especialistas y la generación de conocimiento científico, el ICT se posiciona como un referente en la investigación de los procesos terrestres y su impacto en la sociedad, fortaleciendo la interconexión entre la academia, el sector productivo y la gestión de riesgos naturales.

Instituto de Ciencias de la Tierra de la facultad de Ciencias de la UCV

El Instituto de Ciencias de la Tierra tiene como misión promover y desarrollar investigación científica de alto nivel en geociencias básicas y aplicadas, con énfasis en áreas como geología, geofísica, geoquímica, geomorfología, exploración de recursos naturales y gestión de riesgos geológicos.

Ser un referente nacional e internacional en la formación de profesionales altamente calificados en el área de las ciencias de la Tierra, integrados al proceso de desarrollo científico, tecnológico y social. Esta formación se impulsa mediante la docencia, la investigación y la extensión universitaria, contribuyendo al avance del conocimiento y a la solución de problemas en áreas como la exploración de recursos naturales, la gestión de riesgos geológicos, la geotecnia, la sismología y la conservación ambiental.

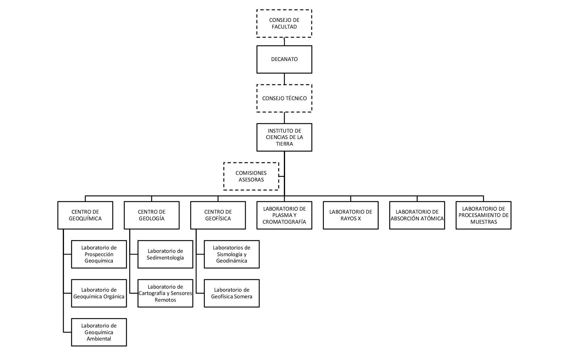
Organigrama

?

Si eres parte de nuestro grupo docente o administrativo, recuerda que la Facultad ofrece servicios de asistencia técnica y administrativa.


Servicios DTIC Servicios Mantenimiento