Física

La Escuela de Física de la Facultad de Ciencias de la Universidad Central de Venezuela se dedica a la formación de profesionales sobresalientes, reconocidos por su aguda capacidad analítica, su estricto apego al método científico y su destreza en la aplicación de los principios de la física a la resolución de problemas complejos en diversas áreas del saber.

El licenciado en Física estudia las propiedades de los cuerpos y leyes que tienden a modificar su estado o su movimiento sin cambiar su naturaleza. Trabaja en programas multidisciplinarios relacionados con la metalúrgica, geofísica, oceanografía, química y electrónica. Además, la escuela ofrece una sólida formación académica a través de sus programas de Pregrado y Postgrado, que abarcan desde la Licenciatura hasta el Doctorado, incluyendo Especializaciones y Maestrías.

Escuela de Física de la facultad de Ciencias de la UCV

La formación del Licenciado en Física se fundamenta en una sólida base teórica y experimental que le permite comprender las leyes fundamentales que rigen el universo, desde las partículas subatómicas hasta los fenómenos cósmicos. Esta formación se complementa con un enfoque metodológico y tecnológico que le capacita para:

 

  • Desarrollar habilidades en el análisis y modelado de sistemas físicos.

 

  • Fomentar actitudes críticas, creativas y colaborativas para abordar problemas multidisciplinarios.

 

  • Promover valores de excelencia, ética y responsabilidad en la investigación y aplicación del conocimiento científico.
Nos proyectamos como un centro de excelencia en la formación de físicos, colaborando activamente con la comunidad científica y la industria para impulsar el progreso. A través de la docencia, la investigación y la extensión, queremos ser un motor de cambio, contribuyendo al avance del conocimiento y a la solución de problemas en áreas como la geofísica, la electrónica, la metalurgia y la oceanografía.

Pensum de estudios de pregrado

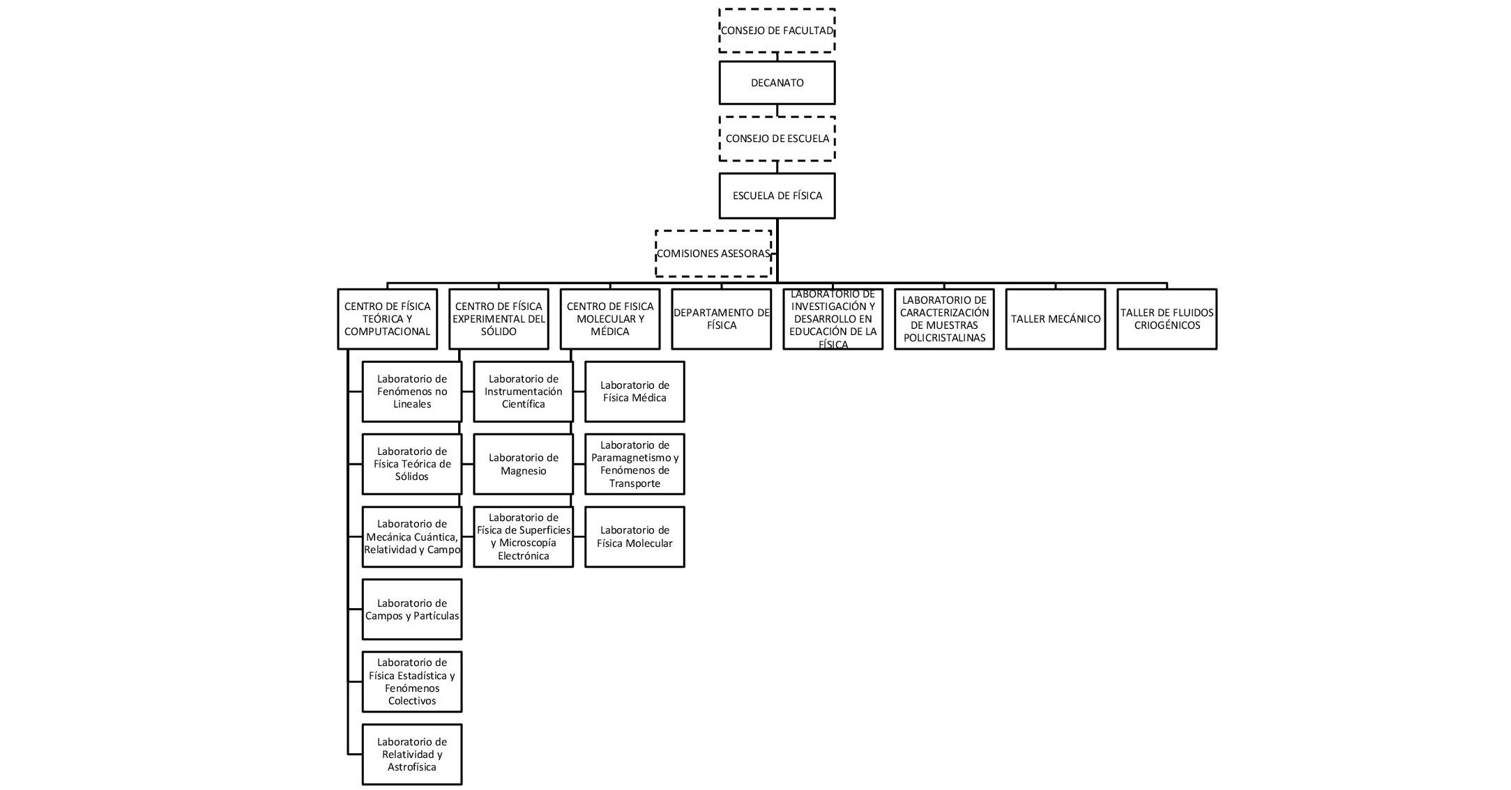
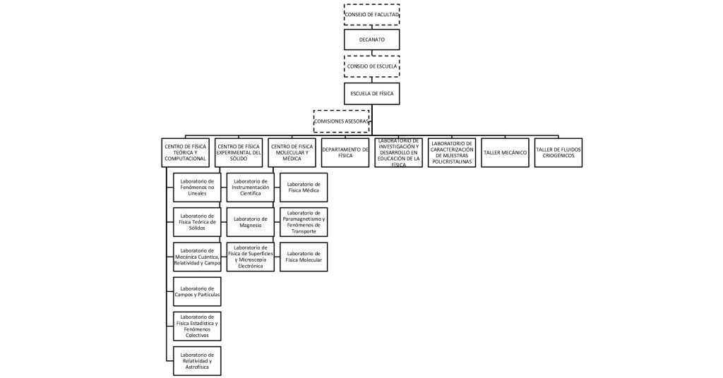
Organigrama

Preguntas frecuentes

¿Cuáles son los requisitos de ingreso a la Escuela de Física?

Para ingresar a la Escuela de Física, es necesario haber sido admitido en la Universidad Central de Venezuela a través del proceso de asignación de la OPSU, el Sistema de Ingreso por Mérito Académico y Desempeño Institucional (SIMADI), el Programa Samuel Robinson u otros mecanismos de ingreso vigentes.

La carrera de Física tiene una duración estimada de 5 años, divididos en 10 semestres. Sin embargo, este tiempo puede variar dependiendo del ritmo académico de cada estudiante y la disponibilidad de las asignaturas en cada período.

La carrera de Computación en la UCV abarca diversas áreas de especialización, incluyendo inteligencia artificial, ingeniería de software, redes, computación gráfica, cálculo científico, bases de datos, entre otras. Los estudiantes pueden orientar su formación a través de materias electivas y proyectos de investigación en estos campos.

?

Si eres parte de nuestro grupo docente o administrativo, recuerda que la Facultad ofrece servicios de asistencia técnica y administrativa.


Servicios DTIC Servicios Mantenimiento