Coordinación académica

Sobre nosotros

La Coordinación Académica es la instancia responsable de planificar, articular y supervisar los procesos fundamentales que sustentan la formación universitaria en la Facultad de Ciencias. Su acción integra la gestión del ciclo académico del estudiante, el fortalecimiento de la actividad docente, el desarrollo curricular, el acompañamiento institucional y la promoción de la responsabilidad social universitaria.

A través de sus departamentos, unidades especializadas y comisiones asesoras, la Coordinación Académica organiza y optimiza los procesos que garantizan la calidad, pertinencia y continuidad de la formación científica. Su labor abarca desde el ingreso y permanencia estudiantil hasta la evaluación y actualización de los programas de estudio, el apoyo al profesorado, la gestión del conocimiento y la vinculación con el entorno social.

Mural de la Facultad de Ciencias de la Universidad Centrar del Venezuela

La Coordinación Académica promueve una educación científica integral orientada a la excelencia, la innovación pedagógica, la formación ética y el desarrollo humano. Su gestión se fundamenta en principios de eficiencia administrativa, mejora continua, inclusión, integridad académica y compromiso social.

Como instancia articuladora de la vida académica de la facultad, contribuye al fortalecimiento de la comunidad universitaria mediante políticas, servicios y programas orientados a garantizar condiciones adecuadas para el aprendizaje, la docencia y la producción de conocimiento.

Departamentos

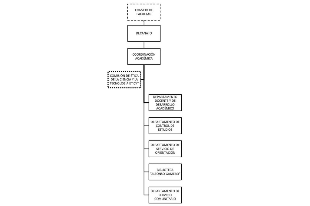
Departamento de Control de Estudios

Gestiona los procesos académico-administrativos del estudiantado, asegurando el registro, organización y resguardo de la información académica institucional. Coordina las inscripciones, administra los historiales académicos, tramita certificaciones, organiza el calendario académico y gestiona la asignación de espacios docentes. Su labor garantiza la confiabilidad de los procesos académicos y el adecuado funcionamiento de la actividad formativa.

Departamento de Orientación

Desarrolla acciones de acompañamiento integral orientadas al bienestar y desempeño del estudiantado. Ofrece orientación personal, académica y vocacional, así como programas formativos en técnicas de estudio, organización del tiempo, manejo de la ansiedad y promoción del bienestar psicológico. Asimismo, brinda atención primaria y apoyo a estudiantes con  discapacidad, para lograr su inserción al medio universitario.

Departamento de Servicio Comunitario

Coordina la planificación, ejecución y evaluación del Servicio Comunitario, promoviendo la vinculación entre la formación académica y la responsabilidad social universitaria. Gestiona la aprobación de proyectos y microproyectos, la asignación de tutores y el registro académico de las actividades culminadas. Su acción fortalece el compromiso social del estudiantado y la aplicación del conocimiento científico en contextos reales.

Departamento de Biblioteca (Biblioteca Alonso Gamero)

Administra, preserva y desarrolla los recursos de información de la facultad para apoyar los procesos de formación e investigación. Garantiza el acceso a la colección bibliográfica, mantiene espacios de lectura y estudio, y facilita herramientas de búsqueda y consulta especializadas. Su gestión promueve el aprendizaje autónomo, la producción académica y la actualización permanente del conocimiento.

Departamento Docente y de Desarrollo Académico

Impulsa el fortalecimiento de la calidad educativa mediante el desarrollo de programas académicos transversales y el apoyo a la mejora continua de la actividad docente. Gestiona unidades curriculares complementarias, promueve la evaluación y el desarrollo profesional del profesorado y fomenta la innovación pedagógica. Su labor contribuye a la actualización curricular y al perfeccionamiento de los procesos de enseñanza y aprendizaje.

Misión y visión

Fomentar la excelencia académica y el desarrollo integral de la comunidad estudiantil de la Facultad de Ciencias de la UCV, a través de una gestión eficiente y transparente. Nos dedicamos a guiar a nuestros estudiantes desde su ingreso hasta su egreso, ofreciendo servicios de calidad en registro académico, orientación, y apoyo al desarrollo de proyectos de investigación y servicio comunitario, además de promover la formación continua del cuerpo docente y la actualización curricular.

Ser reconocidos como un pilar fundamental que impulsa la innovación educativa y la excelencia académica en la Facultad de Ciencias de la UCV. Aspiramos a ser un referente en gestión académica integral, caracterizado por su enfoque humanista, tecnológico y social. Buscamos formar profesionales altamente capacitados y con un profundo sentido ético, que contribuyan significativamente al desarrollo científico, tecnológico y social del país y de la región.

Organigrama

?

Si eres parte de nuestro grupo docente o administrativo, recuerda que la Facultad ofrece servicios de asistencia técnica y administrativa.


Servicios DTIC Servicios Mantenimiento

Sobre nosotros

La Coordinación Académica es la instancia responsable de planificar, articular y supervisar los procesos fundamentales que sustentan la formación universitaria en la Facultad de Ciencias. Su acción integra la gestión del ciclo académico del estudiante, el fortalecimiento de la actividad docente, el desarrollo curricular, el acompañamiento institucional y la promoción de la responsabilidad social universitaria.

Panorama

A través de sus departamentos, unidades especializadas y comisiones asesoras, la Coordinación Académica organiza y optimiza los procesos que garantizan la calidad, pertinencia y continuidad de la formación científica. Su labor abarca desde el ingreso y permanencia estudiantil hasta la evaluación y actualización de los programas de estudio, el apoyo al profesorado, la gestión del conocimiento y la vinculación con el entorno social.

Enfoque

La Coordinación Académica promueve una educación científica integral orientada a la excelencia, la innovación pedagógica, la formación ética y el desarrollo humano. Su gestión se fundamenta en principios de eficiencia administrativa, mejora continua, inclusión, integridad académica y compromiso social.

Impacto

Como instancia articuladora de la vida académica de la facultad, contribuye al fortalecimiento de la comunidad universitaria mediante políticas, servicios y programas orientados a garantizar condiciones adecuadas para el aprendizaje, la docencia y la producción de conocimiento.

Departamentos

Áreas operativas clave que aseguran el funcionamiento académico y la experiencia estudiantil.

01

Departamento de Control de Estudios

Gestiona los procesos académico-administrativos del estudiantado, asegurando el registro, organización y resguardo de la información académica institucional. Coordina las inscripciones, administra los historiales académicos, tramita certificaciones, organiza el calendario académico y gestiona la asignación de espacios docentes. Su labor garantiza la confiabilidad de los procesos académicos y el adecuado funcionamiento de la actividad formativa.

02

Departamento de Orientación

Desarrolla acciones de acompañamiento integral orientadas al bienestar y desempeño del estudiantado. Ofrece orientación personal, académica y vocacional, así como programas formativos en técnicas de estudio, organización del tiempo, manejo de la ansiedad y promoción del bienestar psicológico. Asimismo, brinda atención primaria y apoyo a estudiantes con discapacidad, para lograr su inserción al medio universitario.

03

Departamento de Servicio Comunitario

Coordina la planificación, ejecución y evaluación del Servicio Comunitario, promoviendo la vinculación entre la formación académica y la responsabilidad social universitaria. Gestiona la aprobación de proyectos y microproyectos, la asignación de tutores y el registro académico de las actividades culminadas. Su acción fortalece el compromiso social del estudiantado y la aplicación del conocimiento científico en contextos reales.

04

Departamento de Biblioteca (Biblioteca Alonso Gamero)

Administra, preserva y desarrolla los recursos de información de la facultad para apoyar los procesos de formación e investigación. Garantiza el acceso a la colección bibliográfica, mantiene espacios de lectura y estudio, y facilita herramientas de búsqueda y consulta especializadas. Su gestión promueve el aprendizaje autónomo, la producción académica y la actualización permanente del conocimiento.

05

Departamento Docente y de Desarrollo Académico

Impulsa el fortalecimiento de la calidad educativa mediante el desarrollo de programas académicos transversales y el apoyo a la mejora continua de la actividad docente. Gestiona unidades curriculares complementarias, promueve la evaluación y el desarrollo profesional del profesorado y fomenta la innovación pedagógica. Su labor contribuye a la actualización curricular y al perfeccionamiento de los procesos de enseñanza y aprendizaje.

Unidades y comisiones

Unidad de Asesoramiento Académico

Brinda orientación especializada para apoyar la trayectoria académica del estudiantado y facilitar la toma de decisiones informadas. Atiende situaciones académicas particulares y evalúa solicitudes de reincorporación, entre otros procesos de carácter individualizado. Su actuación favorece la permanencia, la equidad académica y el acompañamiento institucional oportuno.

Unidad de Ética y Bioética

Ofrece asesoría en materia de integridad académica y ética de la investigación, promoviendo el cumplimiento de principios y estándares institucionales en la producción científica. Orienta sobre el tratamiento responsable de datos y evalúa consideraciones bioéticas en proyectos desarrollados en la facultad. Su labor fortalece la responsabilidad científica y el ejercicio ético del conocimiento.

Unidad de Promoción, Selección y Admisión (UPSA)

Gestiona los procesos de promoción institucional, selección y admisión de nuevos estudiantes, así como las acciones de nivelación académica inicial. Diseña estrategias orientadas a optimizar los perfiles de ingreso y facilitar la integración a la vida universitaria. Su gestión contribuye al fortalecimiento del acceso equitativo y de la calidad del proceso formativo desde el inicio de la trayectoria académica.

Comisión de Currículo de la Facultad de Ciencias

Coordina los procesos de revisión, actualización y desarrollo curricular, asegurando la pertinencia académica y científica de los programas de formación. Analiza necesidades educativas emergentes, formula propuestas de innovación y vela por la coherencia de los planes de estudio con los estándares institucionales. Su labor impulsa la mejora continua de la formación universitaria.

Comisión de Servicio Comunitario

Actúa como instancia asesora en la planificación, seguimiento y fortalecimiento de las actividades de Servicio Comunitario. Apoya la definición de criterios académicos y metodológicos que orientan el desarrollo de proyectos y su impacto formativo. Su acción contribuye a consolidar la responsabilidad social como componente esencial de la formación universitaria.