Biología

La Escuela de Biología de la Facultad de Ciencias de la Universidad Central de Venezuela forma profesionales reconocidos por su excelencia académica, su capacidad para investigar y su compromiso con la solución de problemas relacionados con los seres vivos y el medio ambiente.

Los Licenciados en Biología están capacitados para prestar asesoría técnica y de desempeñarse en industrias, docencia, investigación básica y aplicada, utilizando los resultados obtenidos en la solución de problemas biomédicos, agroecológico, alimentarios, zoológicos, ambientales, de producción marina y otros relacionados con los seres vivos.

Logo Escuela de Biología

La formación del Licenciado en Biología se basa en una sólida base teórica y práctica que le permite comprender el origen, la estructura, la función y la interacción de los organismos vivos con su entorno.

Esta formación se complementa con un enfoque metodológico y tecnológico que le capacita para:

  • Desarrollar habilidades en investigación básica y aplicada.
  • Adquirir conocimientos profundos en áreas como biología celular, ecología, botánica, zoología y tecnología de alimentos.
  • Fomentar actitudes críticas, éticas y responsables hacia la conservación de la biodiversidad y el equilibrio ecológico.
Ser un referente nacional e internacional en la formación de profesionales altamente calificados en el área de las ciencias biológicas, integrados al proceso de desarrollo científico, tecnológico y social. Esta formación se impulsa mediante la docencia, la investigación y la extensión universitaria, contribuyendo al avance del conocimiento y a la solución de problemas en áreas como la biomedicina, la agroecología, la producción alimentaria y la conservación ambiental.

Pensum de estudios de pregrado

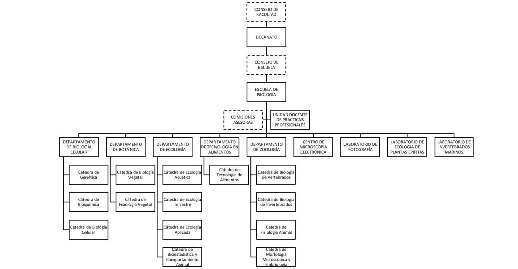
Organigrama

Contacto

Info de contacto

Preguntas frecuentes

¿Cuáles son los requisitos de ingreso a la Escuela de Biología?

Para ingresar a la Escuela de Biología, es necesario haber sido admitido en la Universidad Central de Venezuela a través del proceso de asignación de la OPSU, el Sistema de Ingreso por Mérito Académico y Desempeño Institucional (SIMADI), el Programa Samuel Robinson u otros mecanismos de ingreso vigentes.

La carrera de Biología tiene una duración estimada de 5 años, divididos en 10 semestres. Sin embargo, este tiempo puede variar dependiendo del ritmo académico de cada estudiante y la disponibilidad de las asignaturas en cada período.

Los egresados de la Escuela de Biología pueden desempeñarse en diversos campos como la investigación científica, la conservación ambiental, la docencia, la biotecnología, la salud pública, la gestión de recursos naturales y la consultoría ambiental. Además, tienen la oportunidad de continuar estudios de posgrado en áreas como ecología, genética, microbiología, zoología, botánica y más.

?

Si eres parte de nuestro grupo docente o administrativo, recuerda que la Facultad ofrece servicios de asistencia técnica y administrativa.


Servicios DTIC Servicios Mantenimiento